Make bLUSD pool more dense

Summary:

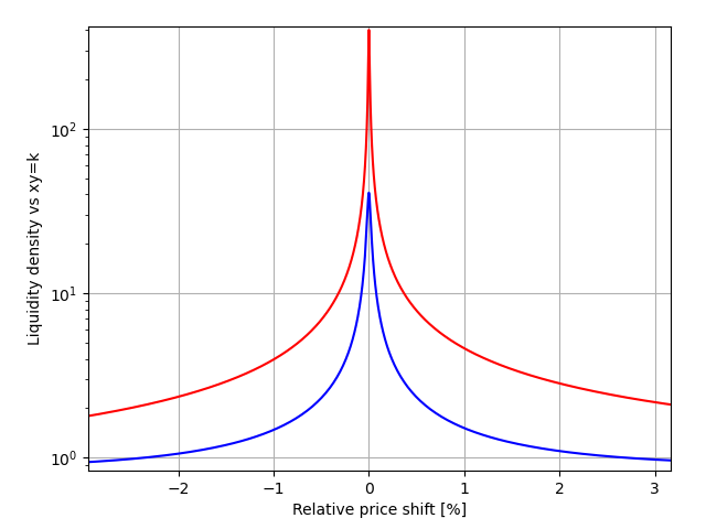
Currently bLUSD pool had the dense part being not very concentrated. However, experiments with staked ETH pools (cbETH/ETH, rETH/ETH) showed that more aggressive parameters can be extremely efficient.

Here, we propose to increase A and gamma in bLUSD pool both by factor of 10 (maximum possible in one vote). It will increase the peak liquidity density by factor of a hundred, as well as the width of the region where liquidity is concentrated. In details:

Before the proposal:

  • A = 20
  • gamma = 0.00029
  • Price range where capital efficiency is 10x of an xyk pool: 0.16%

After the proposal:

  • A = 200
  • gamma = 0.0029
  • Price range where capital efficiency is 10x of an xyk pool: 0.7%

This change requires also changing fee_gamma (or else the fee in this pool goes up to 0.45% for most cases). In addition, Liquity team suggested that 0.1% would be a much better smallest fee for the pool. So another proposal will be made for the fee parameters:

Before the proposal:

  • mid_fee = 0.26%
  • out_fee = 0.45%
  • fee_gamma = 0.00023

After the proposal:

  • mid_fee = 0.1%
  • out_fee = 0.3%
  • fee_gamma = 0.01

4 Likes